北京国家开放大学教育基金会 THE OPEN UNIVERSITY OF CHINA EDUCATION FOUNDATION (BEIJING)
国家开放大学
首页 » 信息公开 » 工作报告
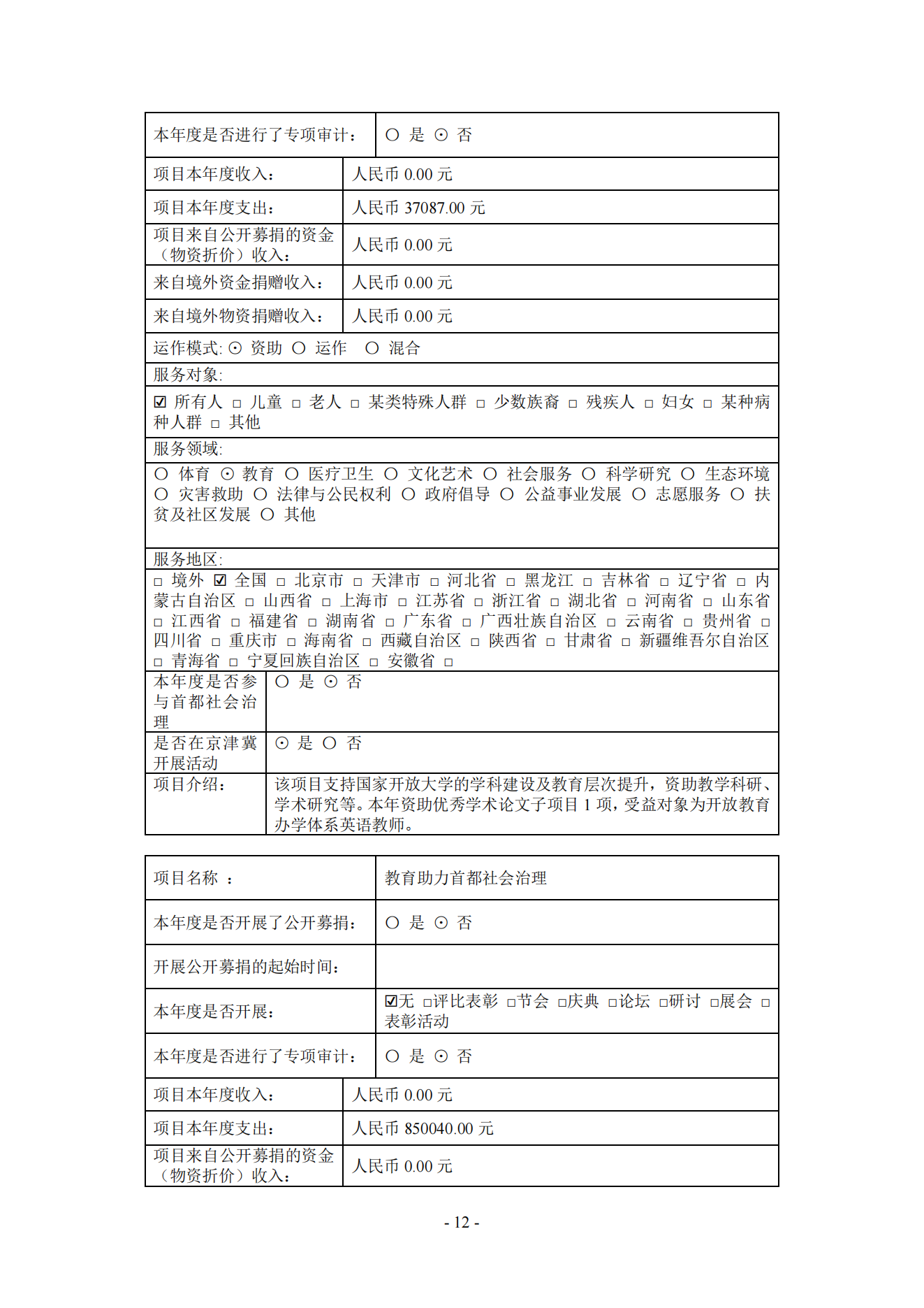
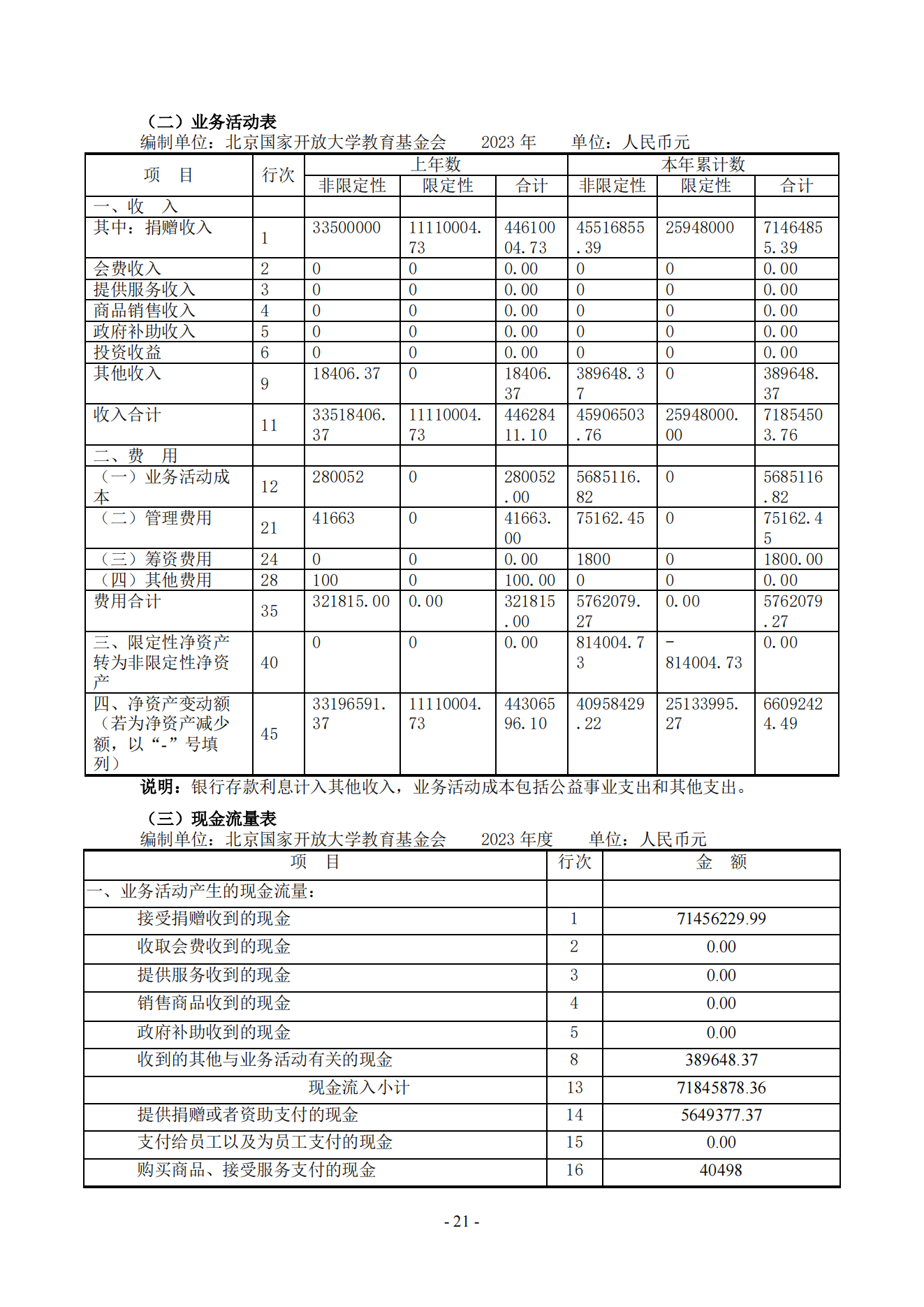
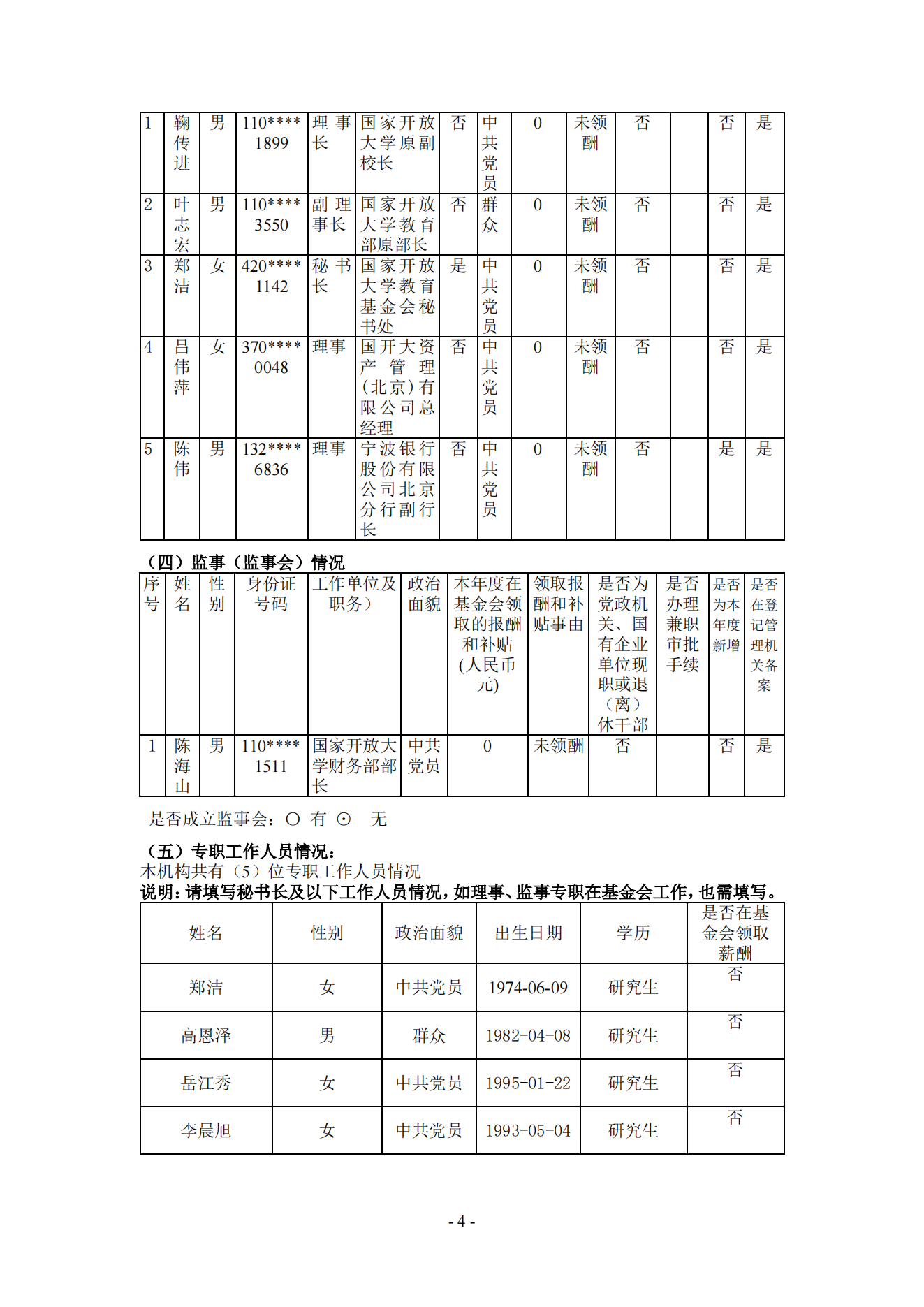
北京国家开放大学教育基金会2023年度工作报告 2024-03-24


地址:北京市海淀区复兴路75号 邮编:100039 建设维护:国开在线教育科技有限公司
微信公众号
北京国家开放大学教育基金会2023年度工作报告